motbanner.jpg

Cloud computing privacy issues, challenges and solutions

There are many cloud computing initiatives that represent a lot of benefit to enterprise customers. However, there are a lot of challenges and concerns regarding the security and the privacy of the customer data that is hosted on the cloud. We explore in this paper the various aspects of cloud computing regarding data life cycle and its security and privacy challenges along with the devised methodology to address those challenges. We mention some of the regulations and law requirements in place to ensure cloud customer data privacy. © 2017 IEEE.

Artificial Intelligence
Software and Communications

A secure and privacy-preserving event reporting scheme for vehicular Ad Hoc networks

In vehicular ad hoc networks, vehicles should report events to warn the drivers of unexpected hazards on the roads. While these reports can contribute to safer driving, vehicular ad hoc networks suffer from various security threats; a major one is Sybil attacks. In these attacks, an individual attacker can pretend as several vehicles that report a false event. In this paper, we propose a secure event-reporting scheme that is resilient to Sybil attacks and preserves the privacy of drivers. Instead of using asymmetric key cryptography, we use symmetric key cryptography to decrease the

Artificial Intelligence
Software and Communications

Modeling the Production Planning and Control System using UML

Production planning and control systems are known for their complexity, especially for large scale production units. The Unified Modeling Language (UML) is known for its efficiency in modeling such complex systems for better visualization and as an initial step for software implementation. In this paper, UML is utilized to model production planning and control systems. The models developed include functional, and behavioral models represented through a use case diagram, an activity diagram, and a communication diagram. The proposed models serve as the first step towards implementing a software

Software and Communications

Evaluating the Modsecurity Web Application Firewall against SQL Injection Attacks

SQL injection attacks target databases of web servers. The ability to modify, update, retrieve and delete database contents imposes a high risk on any website in different sectors. In this paper, we investigate the efforts done in the literature to detect and prevent the SQL injection attacks. We also assess the efficiency of the Modsecurity web application firewall in preventing SQL injection attacks. © 2020 IEEE.

Artificial Intelligence
Software and Communications

Radio optical network simulation tool (ronst)

This paper presents a radio optical network simulation tool (RONST) for modeling optical-wireless systems. For a typical optical and electrical chain environment, performance should be optimized concurrently before system implementation. As a result, simulating such systems turns out to be a multidisciplinary problem. The governing equations are incompatible with co-simulation in the traditional environments of existing software (SW) packages. The ultra-wideband (UWB) technology is an ideal candidate for providing high-speed short-range access for wireless services. The limited wireless reach

Software and Communications

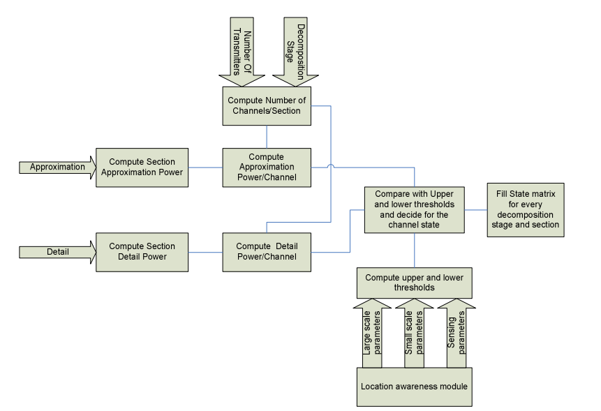
Coarse spectrum sensing for LTE systems

Spectrum sensing is one of the most challenging tasks required of a cognitive radio receiver. In this paper, we consider the first stage of spectrum sensing, where it is required to perform the sensing as fast as possible and with an acceptable performance under different channel conditions. The target signal to be sensed is a Long Term Evolution (LTE) signal. We first propose sensing the whole LTE signal bandwidth using the Fast Wavelet Transform (FWT) algorithm and then compare it to the Fast Fourier Transform (FFT)-based algorithm in terms of complexity and performance. A new algorithm is

Software and Communications

Intelligent Arabic-Based Healthcare Assistant

Text classification has been one of the most common natural language processing (NLP) objectives in recent years. Compared to other languages, this mission with Arabic is relatively restricted and in its early stages, and this combination in the medical application area is rare. This paper builds an Arabic health care assistant, specifically a pediatrician that supports Arabic dialects, especially Egyptian accents. The proposed application is a chatbot based on Artificial Intelligence (AI) models after experimenting with Two Bidirectional Encoder Representations from Transformers (BERT) models

Artificial Intelligence
Healthcare
Software and Communications
Innovation, Entrepreneurship and Competitiveness

Future of public organizations in the digital transformation era

Introduction and Purpose: Digital transformation has been a “buzz” word over the last few years. Government of Egypt has initiated various ambitious initiatives and projects for transforming the economy into digital economy. Since the outlook of the future organizations would be different from what we know today, therefore, such transformation mandates radical change in the way public leaders manage their organizations, operations and workforce. Consequently, there is a necessity for foreseeing the drivers of change, as well as the technological evolution, which are shaping the future

Software and Communications

AiroDiag: A sophisticated tool that diagnoses and updates vehicles software over air

This paper introduces a novel method for diagnosing embedded systems and updating embedded software installed on the electronics control units of vehicles through the Internet using client and server units. It also presents the communication protocols between the vehicle and the manufacturer for instant fault diagnosis and software update while ensuring security for both parties. AiroDiag ensures maximum vehicle efficiency for the driver and provides the manufacturer with up-to-date vehicle performance data, allowing enhanced future software deployment and minimum loss in case of vehicle

Artificial Intelligence
Software and Communications

Design and Analysis of A Reliable Quadcopter UAV for Wireless Communication Purposes

Unmanned aerial vehicles (UAVs) are used for a wide range of applications, including wireless communication systems, which have the potential to provide cost-effective wireless connectivity for a wide variety of applications. The present UAV models lack the flexibility needed to carry the mission's varied payloads. As a result, appropriate design and analysis of the UAV structure are essential. This work presents a complete design and analysis of a quadcopter UAV for wireless communications purposes, which is carried out using computer-aided design (CAD) tools and techniques. Several design

Software and Communications