motbanner.jpg

Joint power and rate scheduling for cognitive multi-access networks with imperfect sensing

A cognitive multi-access network in which a primary user and a secondary user transmit to a common receiver is considered. The secondary user senses the channel at the beginning of each time slot to determine whether the primary user is active or idle. The sensing is not perfect; hence, the secondary user can miss the detection of an active primary user or erroneously declare an idle primary user as active. The secondary user can vary its transmission rate and power from a time slot to the other. A joint rate and power scheduling algorithm is proposed that minimizes the probability of packet

Software and Communications

Stability analysis of a cognitive radio system with a dedicated relay

In this paper, we characterize the stability region of cognitive radio networks with a dedicated relay node. In particular, we study this system under two different MAC protocols: perfect sensing and random access. In the perfect sensing protocol, the relay node and the secondary user access the medium only when the primary user is idle. In the random access protocol, both the relay and the secondary user randomly access the medium without sensing the state of the primary user. Towards this objective, we describe the system using a queuing theoretic model and formulate a constrained

Software and Communications

Energy-efficient cooperative relaying protocol for full-duplex cognitive radio users and delay-aware primary users

This paper considers a network in which a primary user (PU) may cooperate with a cognitive radio (CR) user for transmission of its data packets. The PU is assumed to be a buffered terminal operating in a time-slotted fashion. We develop an energy-efficient protocol that involves cooperation and coordination between primary and secondary users. To satisfy certain quality-of-service requirements, users share time slot duration and frequency bandwidth. Moreover, the secondary user (SU) may leverage the primary feedback channel. The proposed protocol is designed such that the secondary rate is

Software and Communications

Sparse spectrum sensing in infrastructure-less cognitive radio networks via binary consensus algorithms

Compressive Sensing has been utilized in Cognitive Radio Networks (CRNs) to exploit the sparse nature of the occupation of the primary users. Also, distributed spectrum sensing has been proposed to tackle the wireless channel problems, like node or link failures, rather than the common 'centralized approach' for spectrum sensing. In this paper, we propose a distributed spectrum sensing framework based on consensus algorithms where SU nodes exchange their binary decisions to take global decisions without a fusion center to coordinate the sensing process. Each SU will share its decision with its

Software and Communications

Learning of mobile-traffic patterns for resource management and dynamic power controlling

Recently, the topology control solutions that use static transmission power, transmission range, and link quality, might not be useful. The objective of this paper adapts the transmission power to be adjusted with external changes by applying a machine learning algorithms. We develop a traffic signature algorithm based on traffic clusters of the network sites that have the same behavior then we predict their upcoming changes and correspondingly. The contribution of this work is using this model to create an optimal power distribution function based on traffic load. Furthermore, we propose a

Software and Communications

Stability analysis for multi-user cooperative cognitive radio network with energy harvesting

This paper deals with stability analysis for cognitive cooperative system composed of one primary user and many secondary users with energy harvesting imposed at both primary and secondary users. Secondary users are grouped in a cluster with a cluster supervision block (CSB) controller which controls and synchronizes all the activities of the SU cluster. The secondary user cluster is equipped with a common relay queue for collaboration with the PU. Multiple SUs cooperate with one PU for its data transmission, getting mutual benefits for both users, such that, the PU exploits SUs' power and

Software and Communications

S-shaped and V-shaped gaining-sharing knowledge-based algorithm for feature selection

In machine learning, searching for the optimal feature subset from the original datasets is a very challenging and prominent task. The metaheuristic algorithms are used in finding out the relevant, important features, that enhance the classification accuracy and save the resource time. Most of the algorithms have shown excellent performance in solving feature selection problems. A recently developed metaheuristic algorithm, gaining-sharing knowledge-based optimization algorithm (GSK), is considered for finding out the optimal feature subset. GSK algorithm was proposed over continuous search

Software and Communications

A novel binary gaining–sharing knowledge-based optimization algorithm for feature selection

To obtain the optimal set of features in feature selection problems is the most challenging and prominent problem in machine learning. Very few human-related metaheuristic algorithms were developed and solved this type of problem. It motivated us to check the performance of recently developed gaining–sharing knowledge-based optimization algorithm (GSK), which is based on the concept of gaining and sharing knowledge of humans throughout their lifespan. It depends on two stages: beginners–intermediate gaining and sharing stage and intermediate–experts gaining and sharing stage. In this study

Software and Communications

Soft-sensing CQI feedback-based access scheme in cognitive radio networks

In this paper, an access scheme for cognitive radio networks is proposed in which secondary users (SUs) make use of the primary user(s) (PUs) channel quality feedback information. SUs decide their transmission strategy based on the PUs' channel quality indicator (CQI) feedback available in the PU network and the SUs' sensing of PUs' activity. We consider two energy sensing approaches, namely, hard-sensing, and soft-sensing. An SU accesses the primary channel with access probabilities which are selected to maximize the SU service rate while ensuring PUs' quality of service requirements defined

Software and Communications

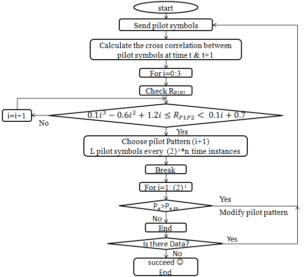
A new adaptive channel estimation for frequency selective time varying fading OFDM channels

In this paper a new algorithm for adaptive dynamic channel estimation for frequency selective time varying fading OFDM channels is proposed. The new algorithm adopts a new strategy that successfully increases OFDM symbol rate. Instead of using a fixed training pilot sequence, the proposed algorithm uses a logic controller to choose among several available training patterns. The controller choice is based on the cross-correlation between pilot symbols over two consecutive time instants (which is considered to be a suitable measure of channel stationarity) as well as the deviation from the

Software and Communications