motbanner.jpg

Graph transformer for communities detection in social networks

Graphs are used in various disciplines such as telecommunication, biological networks, as well as social networks. In large-scale networks, it is challenging to detect the communities by learning the distinct properties of the graph. As deep learning has made contributions in a variety of domains, we try to use deep learning techniques to mine the knowledge from large-scale graph networks. In this paper, we aim to provide a strategy for detecting communities using deep autoencoders and obtain generic neural attention to graphs. The advantages of neural attention are widely seen in the field of

Artificial Intelligence
Software and Communications

An artificial intelligence approach for solving stochastic transportation problems

Recent years witness a great deal of interest in artificial intelligence (AI) tools in the area of optimization. AI has developed a large number of tools to solve the most difficult search-and-optimization problems in computer science and operations research. Indeed, metaheuristic-based algorithms are a sub-field of AI. This study presents the use of the metaheuristic algorithm, that is, water cycle algorithm (WCA), in the transportation problem. A stochastic transportation problem is considered in which the parameters supply and demand are considered as random variables that follow the

Artificial Intelligence
Software and Communications

A Deep Learning-Based Benchmarking Framework for Lane Segmentation in the Complex and Dynamic Road Scenes

Automatic lane detection is a classical task in autonomous vehicles that traditional computer vision techniques can perform. However, such techniques lack reliability for achieving high accuracy while maintaining adequate time complexity in the context of real-time detection in complex and dynamic road scenes. Deep neural networks have proved their ability to achieve competing accuracy and time complexity while training them on manually labeled data. Yet, the unavailability of segmentation masks for host lanes in harsh road environments hinders fully supervised methods’ operability on such a

Artificial Intelligence

Fractional-order edge detection masks for diabetic retinopathy diagnosis as a case study

Edge detection is one of the main steps in the image processing field, especially in bio-medical imaging, to diagnose a disease or trace its progress. The transfer of medical images makes them more susceptible to quality degradation due to any imposed noise. Hence, the protection of this data against noise is a persistent need. The efficiency of fractional-order filters to detect fine details and their high noise robustness, unlike the integer-order filters, it renders them an attractive solution for biomedical edge detection. In this work, two novel central fractional-order masks are proposed

Artificial Intelligence
Circuit Theory and Applications

Comparative Evaluation of Face Detection Algorithms

Computer vision is shaping a new era with its constant development of SOTA algorithms. One heavily contested sub-field of computer vision is face detection, due to its versatile usage in many fields such as security, medical diagnosis, entertainment, and military applications. As the technology develops, it aims to run faster and more accurately on mobile devices and remote computers. In this paper, we aim to compare a number of the best face recognition algorithms and analyze the performance of each of them by deploying each algorithm on a Jetson Nano Developer Kit. Among the 6 algorithms

Artificial Intelligence

Intelligent Hybrid Approach for Feature Selection

The issues of multitude of noisy, irrelevant, misleading features, and the capability to tackle inaccurate and inconsistent data in real world topics are the justification to turn into one of the most significant needs for feature selection. This paper proposes an intelligent hybrid approach using Rough Set Theory (RST), Chaos Theory and Binary Grey Wolf Optimization Algorithm (CBGWO) for feature selection problems. Ten different chaotic maps are used to estimate and tune GWO parameters. Experiments are applied on complex medical datasets with various uncertainty features and missing values

Artificial Intelligence

Interference alignment for secrecy

This paper studies the frequency/time selective K-user Gaussian interference channel with secrecy constraints. Two distinct models, namely the interference channel with confidential messages and the interference channel with an external eavesdropper, are analyzed. The key difference between the two models is the lack of channel state information (CSI) of the external eavesdropper. Using interference alignment along with secrecy precoding, it is shown that each user can achieve non-zero secure degrees of freedom (DoF) for both cases. More precisely, the proposed coding scheme achieves K-2/2K-2

Artificial Intelligence
Software and Communications

Optimum functional splits for optimizing energy consumption in V-RAn

A virtualized radio access network (V-RAN) is considered one of the key research points in the development of 5G and the interception of machine learning algorithms in the Telecom industry. Recent technological advancements in Network Function Virtualization (NFV) and Software Defined Radio (SDR) are the main blocks towards V-RAN that have enabled the virtualization of dual-site processing instead of all BBU processing as in the traditional RAN. As a result, several types of research discussed the trade-off between power and bandwidth consumption in V-RAN. Processing at remote locations

Artificial Intelligence
Software and Communications

Real-Time Collision Warning System Based on Computer Vision Using Mono Camera

This paper aims to help self-driving cars and autonomous vehicles systems to merge with the road environment safely and ensure the reliability of these systems in real life. Crash avoidance is a complex system that depends on many parameters. The forward-collision warning system is simplified into four main objectives: detecting cars, depth estimation, assigning cars into lanes (lane assign) and tracking technique. The presented work targets the software approach by using YOLO (You Only Look Once), which is a deep learning object detector network to detect cars with an accuracy of up to 93%

Artificial Intelligence
Software and Communications

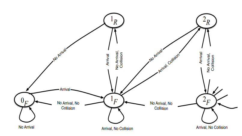
Feedback-based access schemes in CR networks: A reinforcement learning approach

In this paper, we propose a Reinforcement Learning-based MAC layer protocol for cognitive radio networks, based on exploiting the feedback of the Primary User (PU). Our proposed model relies on two pillars, namely an infinite-state Partially Observable Markov Decision Process (POMDP) to model the system dynamics besides a queuing-theoretic model for the PU queue, where the states represent whether a packet is delivered or not from the PU's queue and the PU channel state. Based on the stability constraint for the primary user queue, the quality of service (QoS) for the PU is guaranteed. Towards

Artificial Intelligence
Software and Communications